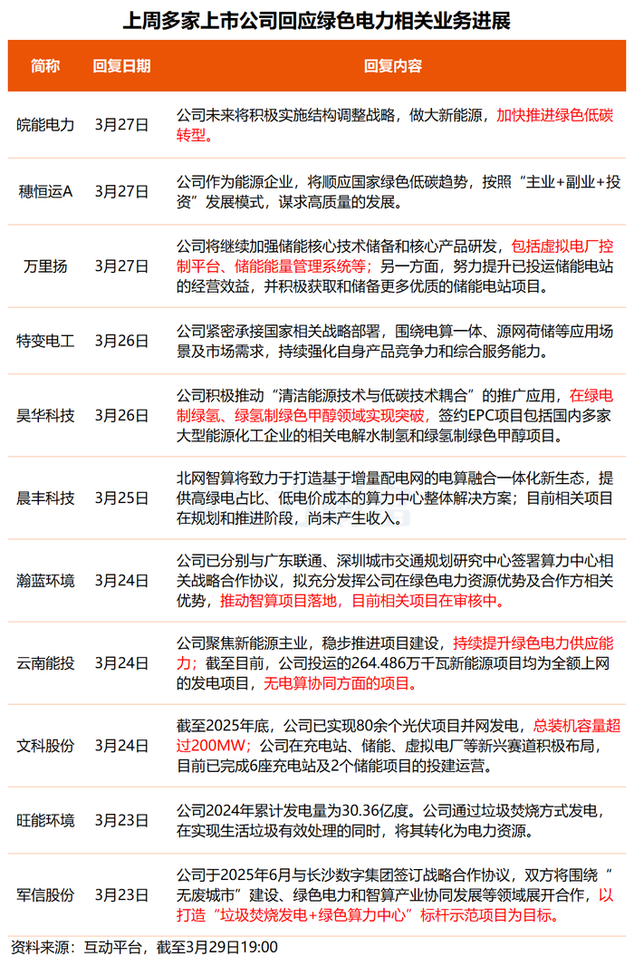
多家锂矿上市公司第三季度业绩回暖
受锂价回升影响,三季度多家锂矿上市公司业绩修复明显。

图片来源于网络,如有侵权,请联系删除
截至10月29日记者发稿,A股已有6家锂矿相关上市公司披露2025年三季报。其中,盛新锂能集团股份有限公司(以下简称“盛新锂能”)、中矿资源集团股份有限公司、西藏矿业发展股份有限公司第三季度归属于上市公司股东的净利润环比实现扭亏;藏格矿业股份有限公司、融捷股份有限公司、四川省新能源动力股份有限公司(以下简称“川能动力”)第三季度净利润同比提升明显。

图片来源于网络,如有侵权,请联系删除
具体来看,第三季度,川能动力实现营业收入6.09亿元,较上年同期增加28.52%;实现归属于上市公司股东的净利润4147.65万元,较上年同期增加1210.80%。主要原因之一是报告期内公司所属四川能投锂业有限公司投产后,随着产能释放,锂产品销售收入和利润均增加。

图片来源于网络,如有侵权,请联系删除
此外,东吴证券研报称,三季度,锂价上涨且印尼工厂开始出货,盛新锂能锂业务实现盈利,预计随着该公司印尼工厂爬坡满产,且碳酸锂供需格局改善,盈利将逐步好转。
碳酸锂价格自6月中下旬触底以来回弹明显。Wind数据显示,广期所碳酸锂2601期货合约自6月23日触及5.85万元/吨低点后,便一路上扬,于8月18日回升至8.98万元/吨的高点。
上海钢联新能源事业部锂业分析师李攀对《证券日报》记者表示,今年三季度以来,锂价回升主要是受供给端减量等因素影响,叠加锂矿下游需求向好及锂矿库存下降。
展望后市,南华期货预计,2025年第四季度碳酸锂价格将在6.8万元/吨至7.5万元/吨区间内震荡运行。但需重点关注两大核心变量:一是国内盐湖提锂、锂云母等供给增量的实际释放节奏;二是下游电芯需求是否出现超预期变化,这两大因素将共同决定价格运行重心,整体来看,季度内价格大概率维持平稳态势。
众和昆仑(北京)资产管理有限公司董事长柏文喜对《证券日报》记者表示,碳酸锂四季度新增供应逐步放量后,若需求端未出现爆发式增量,锂价中期价格中枢可能下移。
长期来看,李攀认为,明年锂价基本还会处于7万元/吨至10万元/吨的价格区间,其下方有一定的成本和需求支撑。
(责任编辑:王晨曦)目录 返回
首页
