智富通

对话远东资信:二季度债市延续震荡格局 熊猫债市场料持续扩容

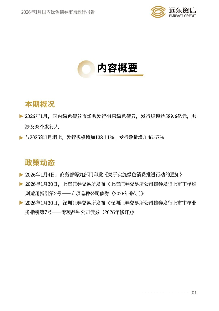
04 04月
作者:小微|{/foreach}{/if}

  近日,中国人民货币政策委员会召开2026年第一季度例会,会议认为世界经济动能疲弱,通胀走势仍存不确定性。尽管外部环境不确定性加剧,开年以来中国国债收益率却展现出韧性。相较于美、英、德、法、日等主要经济体国债收益率的明显涨幅,中国国债收益率涨幅最小,表现相对稳健。

对话远东资信:二季度债市延续震荡格局 熊猫债市场料持续扩容
图片来源于网络,如有侵权,请联系删除

  复杂的内外环境下,债券市场将如何演绎?近年来日趋火爆的熊猫债市场将如何发展?“十五五”时期如何加快多层次债券市场建设?围绕相关话题,远东资信评估有限公司(下称“远东资信”)研究院副院长张林、远东资信国际部资深分析师王倩、远东资信债券市场研究中心主任梁蕴兮在近期接受证券时报记者专访。

对话远东资信:二季度债市延续震荡格局 熊猫债市场料持续扩容
图片来源于网络,如有侵权,请联系删除

  证券时报记者:如何看待开年以来的债市表现?国际地缘局势对债市有何影响?

  远东资信研究院副院长张林:今年一季度,国内国债收益率整体呈现区间震荡且略有上行态势。具体表现为三方面特征:

  一是收益率曲线结构分化,短端、长端与超长端分别总体呈下行、震荡与上行趋势。

  二是国债收益曲线的期限结构趋于陡峭影响下,机构配置更加偏向中短期券种。

  三是债市运行仍受到“看股做债”因素影响,权益市场上行时点债市增量卖盘有所增多。

  目前来看,国际地缘局势对中国债券市场的影响主要体现在情绪与预期层面,特别是避险情绪与通胀预期博弈之下债市收益率的波动幅度有所加大,但影响债券市场的核心因素仍是经济基本面、货币政策与债券资产供需等内部因素。

  开年以来,政策面持续维持流动性充裕,跨季资金面宽松、政府债券供给节奏把控有力,有利于减轻债市波动振幅、呵护债市稳健运行。

  证券时报记者:如何看待二季度债市表现?预计债市将迎来哪些利好利空因素?利率是否会跟随物价回升而抬升?

  远东资信研究院副院长张林:预计2026年二季度我国债市大概率延续震荡格局,既有结构性回暖机会,又有阶段性的调整压力,总体收益率或将小幅抬升。

  利好主要来自于宽松预期以及部分信用债的供需优势,目前投资者对流动性宽松的预期较高,银行自营配置需求仍存。信用债供需关系仍有结构性优势,部分高等级、短久期信用债依然具备配置价值。

  利空主要来自于通胀预期回升和债券供给上升。二季度国内物价水平有望延续修复,国际原油价格存在一定上行风险,或将传导至债市定价。二季度国债、特别国债、专项债发行总量或有所增加,或将对债市收益率构成一定上行压力。

  从历史和实际市场运行看,债券收益率特别是中长端国债受名义经济增速影响较大,物价回升是名义增速走高的重要因素。但如果国内物价回升主要是由食品、能源等供给侧的冲击因素形成的,那么央行货币政策的宽松基调就不会改变,加之市场对于通胀预期的适应,债市收益率大幅趋势性上行的概率有限。

  证券时报记者:如何看待近两年熊猫债、点心债发行的火爆?您预计熊猫债后市会如何发展?

  远东资信国际部资深分析师王倩:近年来,熊猫债、点心债等人民币债券市场的火爆,主要得益于三点:

  一是融资成本的优势。尽管2024年以来美欧等主要经济体开启了降息进程,但在中国适度宽松货币政策背景下中美利差仍维持了相对高位,人民币融资成本优势明显。

  二是相关制度的不断优化,更符合境外发行人习惯,提振了其发行动力,投融资便利性随之明显提升。

  三是随着中国金融业高水平对外开放稳步推进,人民币国际化步伐加快。熊猫债和点心债不仅是融资工具,更是境外投资者多元化资产配置的重要抓手,为市场的持续火热提供了坚实的基础。

  展望未来,预计熊猫债市场将延续扩容。近期市场对美联储的货币政策预期出现显著变化,加息概率有所上升。未来中美利差仍将维持相对高位,人民币融资优势仍然存在,市场韧性将进一步增强。

  熊猫债市场发行主体结构将进一步优化。预计将出现更多来自优质主权机构、多边国际机构和全球优质企业入场,带来更多元化的信用风险谱系,进一步提升中国债券市场的国际代表性。

  为进一步提升熊猫债市场吸引力,应持续推进规则衔接,降低境外发行人的制度性合规成本。丰富配套的风险管理工具,进一步完善人民币利率掉期、掉期外汇等衍生品市场,提供更丰富的风险对冲手段。构建更加具有国际公信力的本土评级体系,帮助境外主体在境内市场获得更合理的风险定价,提升整个市场的透明度和公信力。

  证券时报记者:债券市场“科技板”一经推出便获得市场主体热烈响应,您对于未来发展债券市场“科技板”有何展望与建议?

  远东资信债券市场研究中心主任梁蕴兮:随着科技创新战略深入推进、科创债机制持续优化,债市“科技板”正迎来规模扩容、结构优化的战略机遇期。一方面,政策支持下民营科技企业、科创股权投资机构发行占比将进一步提高,市场含“科”量有望提升;另一方面,适配轻资产、高成长属性的质押债、含权债等创新品种有望加快落地,产品谱系日趋丰富。

  短期来看,建议鼓励有条件地区针对科创债发行、担保建立完善补贴机制,降低企业融资成本;鼓励地方政府、金融保险机构、增信机构等共建多层次风险分担体系,依托风险补偿基金、担保增信、信用衍生品等提升信用水平,提高投资人认可度。

  中长期看,科创特性与高收益市场更为匹配,建议在风险可控前提下推动建立以科创债为试点的高收益债市场,促进科创债发行及定价回归市场化,更好发挥债市对科技自立自强的支撑作用。

  证券时报记者:“十五五”规划纲要明确提出“加快多层次债券市场建设”。您对于“十五五”时期多层次债市建设有何建议?

  远东资信债券市场研究中心主任梁蕴兮建设多层次债券市场的核心在于建设与国家战略导向、实体经济融资需求相匹配的债券市场生态,“十五五”时期首要解决的是投资者风险偏好趋同与多元融资需求错配问题。

  过去四十余年,中国债券市场实现跨越式发展,是实体经济重要的融资渠道,但信用债发行主体主要为高等级主体、央国企及重资产行业主体,对新兴领域主体、民营企业、轻资产企业的支持仍有提升空间。这既与信用债市场风险偏好偏低相关,也反映出我国债券市场的制度设计和配套机制仍有完善空间。

  “十五五”时期,需以制度改革和生态完善为核心破解结构性矛盾。通过鼓励风险衍生品的创设与应用、健全违约处置机制和信息披露机制、丰富产品创新、引导长期资金及耐心资本入市,不断拓展市场深度与广度;同时引导社会各界及投资者理性看待债券市场的信用分层与信用风险释放,提升市场包容性,逐步构建起覆盖不同融资主体、适配多元融资需求的多层次债券市场。

(文章来源:证券时报网)

浏览42.5k
返回
目录
返回
首页
首创证券助力天津食品集团CMBS成功发行 中证转债指数午盘上涨0.02%